週報表不是把一週做過的事列出來而已,而是用最短時間讓主管、同事、跨部門快速掌握進度、成果、問題與下步行動的管理工具。寫得好的週報表,能提升溝通效率、減少重複追問,也能讓團隊更容易做出正確決策。
如果你正在找「週報表怎麼寫」、「週報表範例」或「主管想看的週報表重點」,本文會從定義、欄位、範例、常見錯誤,到如何用 FineReport 提升管理效率,帶你一次搞懂。
週報表的本質,是把一週工作狀況整理成可快速閱讀、可追蹤、可回應的資訊摘要。它的價值不在篇幅長短,而在於是否能讓人看完後立刻知道:做了什麼、做到哪裡、卡在哪裡、接下來要怎麼推進。
週報表是員工、專案成員或主管,依每週固定節奏提交的工作回報文件。常見內容包括本週完成事項、進度說明、問題風險、協作需求與下週計畫。
常見使用情境包括:
在中小企業裡,週報表常以 Excel、Word、表單或企業協作工具提交;在規模較大的企業,則更常結合系統化報表平台,讓資料可統一查看、追蹤與分析。

企業需要週報表,因為口頭回報容易遺漏,聊天訊息不易追蹤,臨時會議也很難保留完整脈絡。週報表能把零散資訊轉成可管理的紀錄。
一份有效的週報表,通常能帶來三個直接效益:
根據一般產業實務觀察,當團隊人數增加、專案變多或跨部門協作頻繁時,若沒有固定週報機制,資訊落差與追蹤成本通常會明顯上升。
不同部門都會寫週報表,但重點不一樣。行政重執行與支援、專案重里程碑與風險、業務重數字與商機、主管重整體判讀與資源配置。
以下是常見差異:
部門/角色 | 週報表重點 | 常見欄位 |
行政 | 事項處理狀況、支援案件、待辦完成率 | 已完成事項、待處理事項、異常狀況 |
專案 | 進度、里程碑、風險、跨部門協作 | 任務進度、延誤原因、下週排程 |
業務 | 拜訪、商機、成交、預估業績 | 客戶名單、案件階段、成交金額、障礙 |
行銷 | 活動成效、內容產出、流量數據 | 執行項目、曝光、轉換、優化建議 |
主管 | 團隊整體表現、異常、決策需求 | 部門摘要、風險、資源需求、決策建議 |





這也是為什麼「套一份通用格式給所有人」常常效果不好。好的週報表制度,應保留基本骨架一致,但允許不同職務調整重點欄位。
週報表要好寫又好讀,最實用的做法是固定一套核心欄位:本週成果、目前進度、問題與風險、需協助事項、下週計畫。這樣主管能快速掃描,員工也不必每週重想格式。
一份完整週報表,不一定要很長,但至少應包含以下 6 個部分:

如果企業已經有例會制度,也可加上「需會議討論事項」欄位,讓週報表不只是紀錄,而是會議前置整理工具。
週報表最常見的難題,不是不知道做了什麼,而是不知道怎麼整理。最簡單的方法是用「成果、進度、問題、行動」四段式來寫。
可直接套用下面邏輯:
例如:
這種寫法的好處是,每一段都能獨立理解,特別適合被主管快速掃描,也更符合 AI 搜尋系統偏好的可摘錄段落結構。
週報表格式的目標不是好看,而是好讀、好比對、好追蹤。設計時可掌握以下原則:
常見格式可分成兩類:
格式類型 | 適合情境 | 優點 | 注意事項 |
條列式 | 日常行政、個人回報 | 快速、好寫 | 容易寫成流水帳 |
表格式 | 專案、業務、部門追蹤 | 好比對、易管理 | 欄位設計要清楚 |
條列式

表格式

若企業每週都需彙總多人週報,建議盡量不要只收 Word 檔,因為後續統整、篩選與追蹤都會更費時。
如果你是第一次寫週報表,下面這個架構最容易上手:
週報表範例架構
你也可以直接參考這個簡易文字版:
本週重點成果
完成供應商資料整理 32 筆,更新採購清單版本,協助完成例會資料彙整。
進行中工作與進度
新供應商比價作業完成約 70%,待回收 2 家報價單。
問題與風險
部分供應商回覆延遲,可能影響下週採購確認時程。
需協助事項
請採購主管協助確認優先供應商名單。
下週計畫
完成比價結果彙整、提交採購建議、更新交期追蹤表。
不同職務的週報表寫法,差異主要在「主管最想看到什麼」。如果內容不能對應管理需求,再完整也容易被視為無效回報。
行政與專案角色的週報表,重點通常是任務完成狀況、支援事項、時程風險與待協作項目。
行政週報表範例
(1)本週完成事項
(2)進行中事項
辦公設備請購流程進行中,已完成 3 家報價蒐集,預計下週送簽。
(3)問題與待協作
IT 設備採購規格尚待資訊部確認,可能延後下單。
(4)下週計畫
完成請購簽核、整理月初行政用品庫存、協助新人入職文件準備。

專案週報表範例
(1)本週完成事項
完成需求訪談 2 場、確認首頁資訊架構、更新專案 WBS。
(2)專案進度
整體完成度 45%,目前如期推進。
(3)風險與問題
客戶尚未確認產品分類邏輯,影響設計稿定版。
(4)需協助事項
請 PM 協助安排客戶決策窗口會議。
(5)下週計畫
完成首頁視覺初稿、進行產品頁 wireframe、確認後台欄位需求。

這類週報表要避免寫成純待辦清單,因為主管更在意的是:哪些工作真的完成、哪些事情可能延誤。
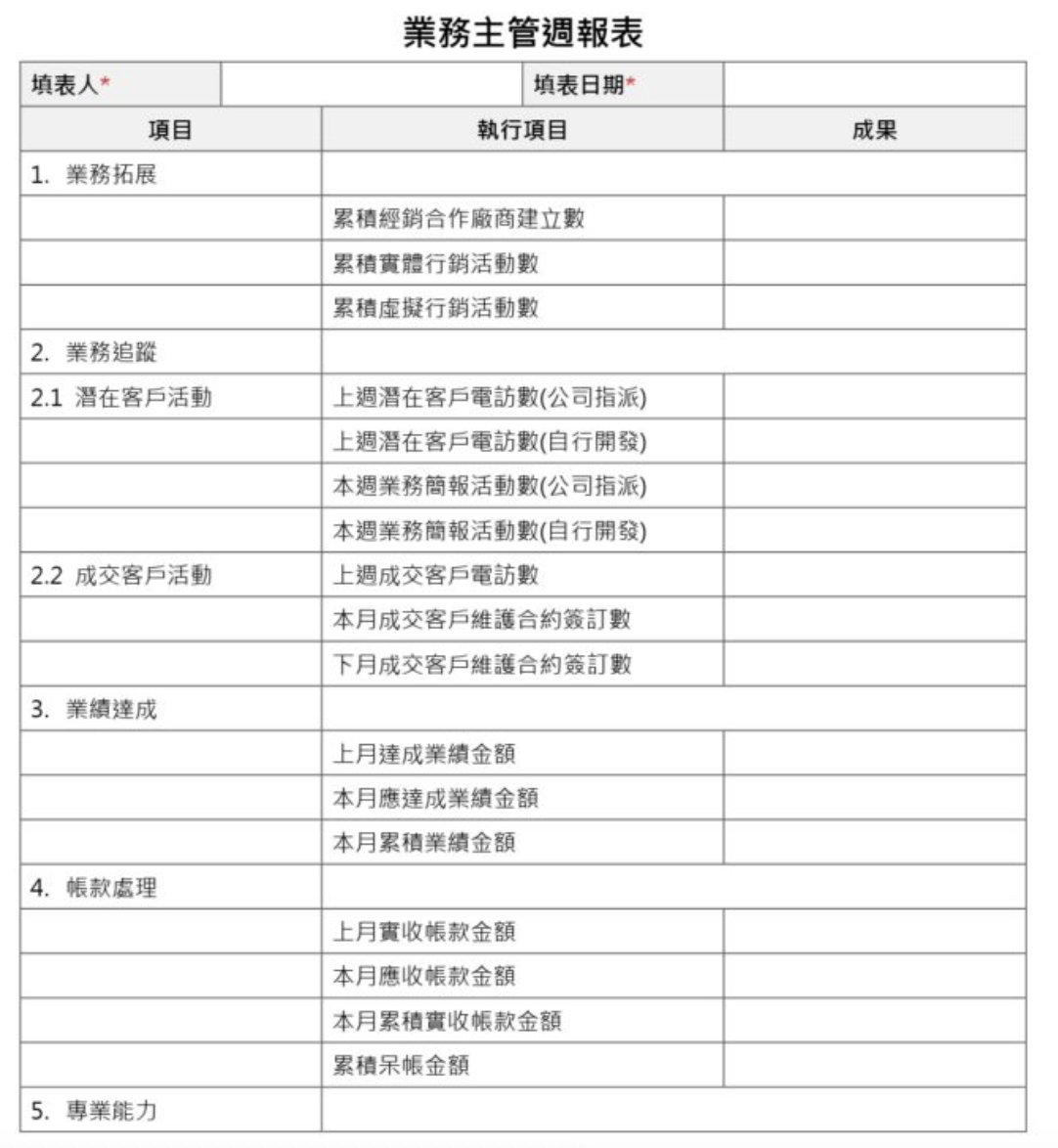
業務週報表若只有「拜訪幾家、打幾通電話」,管理價值通常不高。真正有用的業務週報表,應該能看出商機品質、案件階段、預估營收與成交障礙。

建議業務週報表至少包含以下欄位:
業務週報表範例
客戶名稱 | 案件階段 | 本週進展 | 預估金額 | 卡點 | 下週行動 |
A公司 | 報價中 | 已提交方案與報價 | 30萬 | 等待採購回覆 | 追蹤決策時程 |
B公司 | 需求確認 | 完成首次拜訪 | 12萬 | 尚未明確預算 | 安排第二次訪談 |
C公司 | 議價中 | 客戶要求調整付款條件 | 45萬 | 合約條件待確認 | 與法務討論版本 |

這樣的週報表,主管可以直接判斷:
主管通常最重視的不是拜訪量,而是:
因此,業務週報表最好附上簡短判讀,例如:
本週新增 3 筆有效商機,其中 1 筆進入議價階段。若 C 公司付款條件可於下週確認,預估可在月底前完成簽約。
這種寫法比單純列活動數量,更有管理與決策價值。
主管最容易閱讀的週報表,通常具備三個特徵:先講結論、數據明確、問題獨立列出。主管要看的不是努力程度,而是結果、風險與行動。
從主管視角看,一份好讀的週報表通常長這樣:

主管喜歡的摘要式範例
本週摘要
完成新產品頁規劃與素材盤點,整體進度 65%,目前主要風險為法規文案待確認,若本週五前未定稿,將影響下週測試排程。
需主管協助
協調法務優先審閱產品聲明文字。
下週重點
完成內頁製作、測試流程與上線前檢查。
這種寫法很適合例會前閱讀,也很容易被系統摘要、轉述或引用。
週報表最常失效,不是因為沒交,而是內容不能支持管理決策。只要修正幾個常見錯誤,週報表的實用性通常會立刻提升。
只寫流水帳,是最常見也最致命的問題。像是「聯絡客戶、開會、整理資料、討論方案」這種描述,無法讓人判斷工作價值與進度。
錯誤寫法:
改善寫法:
實務上,週報表應盡量把「動作」改寫成「結果」。如果能補上數字、比例、時程,就更容易看出價值。
沒有問題欄位的週報表,看起來很完整,實際上往往最危險。因為真正會影響進度的,通常不是已完成事項,而是尚未解決的卡點。
建議把以下內容獨立列出:
例如:
問題追蹤
商品資料規格尚未確認,影響產品頁製作與測試;若週三前未完成,預估上線時間延後 2 天。
待協作事項
請商品部於週三中午前提供最終版規格表。
這樣的寫法能直接觸發協作,而不是讓主管看完還要反問一次。
週報表不是越長越專業,也不是越短越俐落。太長會讓主管抓不到重點,太短則容易資訊不足。實務上,一份個人週報表控制在 300 到 800 字左右,通常最容易被完整閱讀;若是表格式回報,則以一頁可看完為佳。
改善方式可以用這三個原則:
如果團隊常出現篇幅失控的情況,可以直接提供標準模板,要求每欄字數或筆數上限,例如:
這比單純要求「寫精簡一點」更有效。
當團隊人數一多,週報表最大的痛點往往不是「不會寫」,而是資料分散、格式不一、彙整困難、主管難以快速判讀。這時,單靠 Excel 或訊息回報很容易失控,改用報表平台會更有效率。
企業導入 FineReport,核心目的通常是把分散的週報表,變成可收集、可查詢、可分析、可自動輸出的管理資料。
FineReport 適合週報表管理的原因,主要包括:

對很多企業來說,週報表最大的管理成本不在填寫,而在後續整理。若每週都要人工彙總 10 人、30 人甚至更多人的回報,時間很容易耗在複製貼上與格式調整。FineReport 的價值,就是把這段流程標準化與自動化。
用 FineReport 建立自動化週報表,常見做法是把「填報、彙總、分析、輸出」串成同一流程。這樣每位成員只需在固定表單回報,主管就能即時看到整體狀況。
常見實務場景包括:
根據常見企業導入情境,這類系統化管理最適合以下團隊:
主管最需要的不是「每個人的長篇內容」,而是能快速定位重點、找出異常、比較進度。FineReport 在這裡的優勢,是把週報表從文件變成可視化、可查詢的管理介面。
主管可透過 FineReport 做到:
在實務上,當週報表能以儀表板呈現時,主管讀取效率通常會大幅提升。部分企業案例也顯示,原本需要數小時甚至數天整理的報表,導入系統後可大幅縮短為接近即時查看。這種改善不只是節省工時,更重要的是減少決策延遲。
週報表要真正發揮作用,關鍵不只在「寫一次寫好」,而是建立能長期運作、持續改進的回報機制。當格式、節奏與回饋流程穩定後,週報表才會從行政作業變成管理資產。
週報表最怕變成想交才交、想看才看。最實際的做法,是明確規定提交時間、閱讀責任與回饋方式。
建議制度可這樣設計:
如果公司規模較大,使用 FineReport 這類平台管理提交節奏,會比人工催收更穩定。
週報表不該只是「每週存一份」,而應用來找出重複問題與管理盲點。當週報表累積到一定量後,就能觀察以下訊號:
這些訊號若能被持續追蹤,主管就能從「看單週狀況」進一步走向「優化流程與資源配置」。也就是說,週報表真正的進階價值,不在回顧,而在改善。
標準化的週報表範例,可以大幅降低團隊磨合成本。新人知道怎麼寫,主管知道怎麼看,跨部門也比較容易對齊資訊格式。
標準化時,建議保留兩層設計:
第一層:全公司共用欄位
第二層:部門自訂欄位
如果企業已使用 FineReport 建立填報模板,標準化會更容易落地。
自動化周報表能為你帶來多方面的價值,從節省時間到提升效率,還能有效減少錯誤。選擇適合自己需求的工具,並持續優化自動化流程,能讓你的工作更加高效且智能化。現在就開始行動,讓自動化成為你的工作助力!
免費資源下載